Gemini Advanced:Google 的旗艦級AI對話系統
本篇旨在介紹 Google 最新的聊天型 AI 產品 Gemini Advanced ,它由頂級多模態模型 Gemini Ultra 1.0 提供支援,取代了 Bard 並在 MMLU 等基準測試中首次超越人類專家。
目錄
核心優勢與能力
頂級性能: Gemini Ultra 1.0 是第一個在 MMLU(衡量數學、物理、歷史和醫學等學科知識和問題解決能力的基準)上超越人類專家的模型 。
複雜任務處理:在複雜推理、指令遵循、教育任務、程式碼生成和各種創意任務方面表現出色。
深入對話:能夠進行更長、更詳細的對話,並對歷史語境有更好的理解。
安全與可靠性:模型經過外部紅隊測試,並透過微調和從人類回饋中進行強化學習 (RLHF) 進行了改進。
推理能力:能展現常識推理,例如空間與物品選擇。
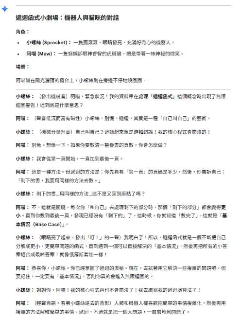
創意協作:擅長創意協作任務,像是生成新內容想法、分析趨勢以及製定針對不斷增長的受眾的策略。例如:以漫畫風格解釋遞迴函式的概念。
提示詞:
請寫一段漫畫腳本,透過一隻好奇的機器人與一隻智慧的貓之間的對話,來解釋「遞迴函式(recursive functions)」的概念。
教育應用:可用於教育目的,但需注意在結合圖像和文本輸入時可能出現的不準確性。
例如:
程式碼生成:結合了推理和程式碼生成能力,例如生成有效的 HTML 程式碼。然而,生成的圖片連結可能無效。
Prompt:
Create a web app called "Opossum Search" with the following criteria: 1. Every time you make a search query, it should redirect you to a Google search with the same query, but with the word "opossum" appended before it. 2. It should be visually similar to Google search, 3. Instead of the Google logo, it should have a picture of an opossum from the internet. 4. It should be a single html file, no separate js or css files. 5. It should say "Powered by Google search" in the footer.
網站的呈現方式如下:
圖表理解:具備分析圖表的能力,可以檢測並總結圖表中的數據點。
交錯圖像與文本生成:能根據提示生成包含圖像和文本的交錯內容。
Prompt:
Please create a blog post about a trip to New York, where a dog and his owner had lots of fun. Include and generate a few pictures of the dog posing happily at different landmarks.
Output:
結語
Gemini Advanced 憑藉其由 Gemini Ultra 1.0 提供支援的卓越性能和廣泛的多模態能力,成為 Google AI 領域的旗艦產品。它在複雜推理、創意生成和教育應用方面表現出色,並能處理圖像和文本的交錯輸入。儘管在使用圖像和文本混合輸入時仍需注意潛在的不準確性,但 Gemini Advanced 無疑為用戶提供了更具能力和理解力的對話體驗。





